Cahier des Charges:


I - Présentation du projet :

I-1. Contexte du projet :



                                                                     

Il s’agit de rétrofité une conditionneuse de jus de fruits pour l’entreprise NatVit. Cette conditionneuse de bouteilles était une machine basée pour des bouteilles de vin déposées dans des caisses. Ici, nous devons remplacer ceci par des bouteilles en verre de jus de fruits et par des cartons.
Adresse : Place de la Fontaine, 05110 Claret
Gérant : M. CABANES Téléphone : 06 81 33 44 51


I-2. Objectifs du projet :

L'objectif du projet est de remettre en marche ce système :

-Gérer l’entrée et la sortie de l’embouteilleuse : Bouteilles remplies, cartons vides pour obtenir bouteilles remplies et cartons pleins
-Il s’agit d’implanter, au même endroit, l’approvisionnement en bouteilles vides et l’évacuation des bouteilles pleines
-S’adapter aux bouteilles pleines
-S’adapter aux cartons vides
-Sécuriser le système




II - Expression fonctionnelle du besoin : SADT


III – Fonctions de service : Diagramme pieuvre




III-2. Tableau de caractérisation des fonctions :




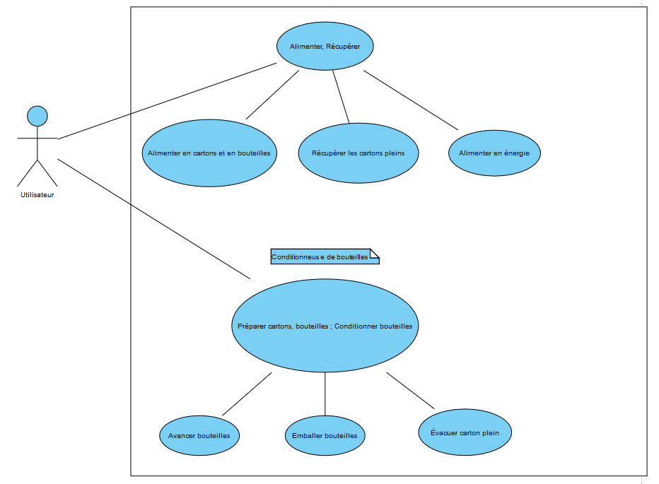
IV- Diagramme de cas d'utilisation





V- Diagramme d'exigences :


VI - Synoptique :
index